易方达基金管理有限公司关于易方达 平衡视野混合型证券投资基金调整 证券交易模式的公告
证券时报
2023-11-11 07:42:11

原标题:易方达基金管理有限公司关于易方达 平衡视野混合型证券投资基金调整 证券交易模式的公告

根据《中华人民共和国证券投资基金法》《公开募集证券投资基金运作管理办法》的有关规定和《易方达平衡视野混合型证券投资基金基金合同》的约定,易方达基金管理有限公司(以下简称“基金管理人”)经与基金托管人招商银行股份有限公司协商一致,决定调整易方达平衡视野混合型证券投资基金(以下简称“本基金”)的证券交易模式,并对本基金的基金合同和托管协议进行相应修订。

现将相关事宜公告如下:

一、证券交易模式调整

根据《易方达平衡视野混合型证券投资基金基金份额发售公告》,本基金将自2023年11月16日至2023年11月30日公开发售。基金管理人将对本基金证券交易模式进行调整,本基金成立后的证券交易所交易将委托证券公司办理,由证券公司履行交易管理职责。

二、基金合同和托管协议的修订

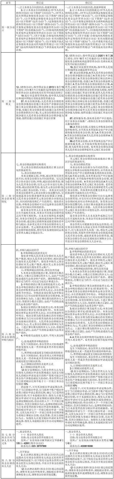
因上述证券交易模式调整,基金管理人对本基金基金合同、托管协议进行了相应修订,修订内容详见附件《基金合同、托管协议修订前后对照表》。

本基金基金合同、托管协议的修订符合相关法律法规的规定。

基金管理人将更新本基金的招募说明书、基金产品资料概要相关内容。

三、其他事项

1.本公告仅对本基金证券交易模式调整有关事项予以说明。投资者欲了解本基金详细情况,请阅读本基金的基金合同、招募说明书(更新)、份额发售公告、基金产品资料概要(更新)及相关公告。

2.投资者可通过以下途径咨询有关详情

客户服务电话:400-881-8088

网址:www.efunds.com.cn

3.基金管理人承诺以诚实信用、勤勉尽责的原则管理和运用基金资产,但不保证基金一定盈利,也不保证最低收益。销售机构根据法规要求对投资者类别、风险承受能力和基金的风险等级进行划分,并提出适当性匹配意见。投资者在投资基金前应认真阅读基金合同、招募说明书(更新)和基金产品资料概要(更新)等基金法律文件,全面认识基金产品的风险收益特征,在了解产品情况及销售机构适当性意见的基础上,根据自身的风险承受能力、投资期限和投资目标,对基金投资作出独立决策,选择合适的基金产品。基金管理人提醒投资者基金投资的“买者自负”原则,在投资者作出投资决策后,基金运营状况与基金净值变化引致的投资风险,由投资者自行负责。

特此公告。

附件:《基金合同、托管协议修订前后对照表》

易方达基金管理有限公司

2023年11月11日

附件:《基金合同、托管协议修订前后对照表》

一、基金合同

二、托管协议

易方达基金管理有限公司关于旗下

部分基金增设C类基金份额

并修订基金合同、托管协议的公告

为满足投资者需求,经与各基金托管人协商一致,易方达基金管理有限公司(以下简称“基金管理人”)决定对旗下部分基金增设C类基金份额,并对基金合同和托管协议进行修订。

现将相关事宜公告如下:

一、增设C类基金份额的基金

二、增设C类基金份额的方案

(一)基金份额的分类

易方达全球医药行业混合型发起式证券投资基金:增设C类人民币基金份额和C类美元现汇基金份额,同时原人民币基金份额和美元现汇基金份额分别变更为A类人民币基金份额和A类美元现汇基金份额。在投资人申购基金时收取申购费用,并不再从本类别基金资产中计提销售服务费的基金份额,称为A类基金份额;从本类基金资产中计提销售服务费,并不收取申购费用的基金份额,称为C类基金份额。A类基金份额包括A类人民币基金份额和A类美元现汇基金份额。C类基金份额包括C类人民币基金份额和C类美元现汇基金份额。各类基金份额分别设置代码,分别计算并披露基金份额净值和基金份额累计净值。

其他基金:增设C类基金份额,同时原基金份额变更为A类基金份额。在投资人申购基金时收取申购费用,并不再从本类别基金资产中计提销售服务费的基金份额,称为A类基金份额;从本类别基金资产中计提销售服务费,并不收取申购费用的基金份额,称为C类基金份额。各类基金份额分别设置代码,分别计算并公布基金份额净值和基金份额累计净值。

上述基金各类基金份额基本信息如下:

易方达全球医药行业混合型发起式证券投资基金

易方达环保主题灵活配置混合型证券投资基金

易方达信息行业精选股票型证券投资基金

易方达高端制造混合型发起式证券投资基金

(二)增设份额的申赎价格

易方达全球医药行业混合型发起式证券投资基金:申购、赎回价格以申请当日对应份额类别的基金份额净值为基准进行计算,其中C类任一币种份额首笔申购当日为C类人民币基金份额和C类美元现汇基金份额的首笔申购日,C类人民币基金份额于首笔申购日的申购价格为当日A类人民币基金份额的基金份额净值,C类美元现汇基金份额于首笔申购日的申购价格为当日A类美元现汇基金份额的基金份额净值;

其他基金:申购、赎回价格以申请当日对应份额类别的基金份额净值为基准进行计算,各基金C类基金份额首笔申购当日的申购价格为当日对应基金A类基金份额的基金份额净值。

(三)C类基金份额的费用

1.申购费

上述基金C类基金份额不收取申购费。

2.赎回费

上述基金C类基金份额的赎回费率为:

3.管理费和托管费

上述基金C类基金份额的管理费率、托管费率与对应基金A类基金份额相同。

4.销售服务费

上述基金C类基金份额销售服务费年费率为0.5%,按前一日C类基金份额基金资产净值的0.5%年费率计提。

(四)C类基金份额的投资管理

上述基金分别对其各类基金份额的资产合并进行投资管理。

(五)C类基金份额的持有人大会表决权

上述基金每一份C类基金份额与对应基金每一份A类基金份额具有平等的表决权。

(六)C类基金份额的收益分配方式

易方达全球医药行业混合型发起式证券投资基金:C类人民币基金份额、C类美元现汇基金份额收益分配方式分别与A类人民币基金份额、A类美元现汇基金份额相同。

其他基金:C类基金份额收益分配方式与对应基金A类基金份额相同。

(七)C类基金份额的销售机构

1.直销机构:易方达基金管理有限公司

注册地址:广东省珠海市横琴新区荣粤道 188 号 6 层

办公地址:广州市天河区珠江新城珠江东路 30 号广州银行大厦 40-43 楼

法定代表人:刘晓艳

电话:020-85102506

传真:4008818099

联系人:梁美

网址:www.efunds.com.cn

直销机构网点信息:

本公司直销中心和网上直销系统销售上述基金C类基金份额,网点具体信息详见本公司网站。

2.非直销销售机构

暂无。

基金管理人可根据情况变更或增减销售机构并在基金管理人网站公示。

三、基金合同和托管协议的修订

基金合同、托管协议修订内容详见附件《基金合同、托管协议修订前后对照表》。

基金合同、托管协议的修订符合相关法律法规的规定,对基金份额持有人利益无实质性不利影响,且基金管理人已履行规定程序。

基金管理人将更新招募说明书、基金产品资料概要相关内容。

四、上述基金增设C类基金份额事宜及修订后的基金合同、托管协议自2023年11月15日起生效。

五、其他事项

1.本公告仅对上述基金增设C类基金份额的有关事项予以说明。投资者欲了解上述基金详细情况,请阅读上述基金的基金合同、招募说明书(更新)、基金产品资料概要(更新)及相关公告。

2.易方达信息行业精选股票型证券投资基金和易方达高端制造混合型发起式证券投资基金的A类基金份额、C类基金份额将在2023年港股通非交易日(2023年12 月 25 日、12 月 26 日)暂停申购、赎回、转换、定期定额投资业务,详见相关公告。

3.投资者可通过以下途径咨询有关详情

客户服务电话:400-881-8088

网址:www.efunds.com.cn

4.基金管理人承诺以诚实信用、勤勉尽责的原则管理和运用基金资产,但不保证基金一定盈利,也不保证最低收益。销售机构根据法规要求对投资者类别、风险承受能力和基金的风险等级进行划分,并提出适当性匹配意见。投资者在投资基金前应认真阅读基金合同、招募说明书(更新)和基金产品资料概要(更新)等基金法律文件,全面认识基金产品的风险收益特征,在了解产品情况及销售机构适当性意见的基础上,根据自身的风险承受能力、投资期限和投资目标,对基金投资作出独立决策,选择合适的基金产品。基金管理人提醒投资者基金投资的“买者自负”原则,在投资者作出投资决策后,基金运营状况与基金净值变化引致的投资风险,由投资者自行负责。

特此公告。

附件:《基金合同、托管协议修订前后对照表》

易方达基金管理有限公司

2023年11月11日

附件:《基金合同、托管协议修订前后对照表》

一、易方达全球医药行业混合型发起式证券投资基金

(一)基金合同

(二)托管协议

二、易方达环保主题灵活配置混合型证券投资基金

(一)基金合同

(下转B78版)

本版导读

  • 易方达基金管理有限公司关于易方达 平衡视野混合型证券投资基金调整 证券交易模式的公告 2023-11-11

相关内容

热门资讯

攻略建议“wepoker平台透... 您好,wepoker平台这款游戏可以开挂的,确实是有挂的,通过微信【1184260】很多玩家在这款游...
盘点实测十款“广西八一字牌外挂... 您好,广西八一字牌这款游戏可以开挂的,确实是有挂的,通过微信【29290261】很多玩家在这款游戏中...
盘点实测十款“八一桂林字牌外挂... 亲,八一桂林字牌有的,ai轻松简单,又可以获得无穷的乐趣,八一桂林字牌是你和朋友度过闲暇时光的不二选...
盘点实测十款“大众恩施麻将外挂... 本篇文章给大家谈谈怎样看出大众恩施麻将开挂开挂没,以及大众恩施麻将怎么看出来是开挂对应的知识点,希望...
盘点实测十款“天天麻将川南外挂... 无需打开直接搜索微信:天天麻将川南有挂吗本司针对手游进行,选择我们的四大理由:1、软件助手是一款功能...
攻略建议“WPK德州局透明挂辅... 您好.WPK德州局这款游戏可以开挂的,确实是有挂的,需要了解加微【1184260】很多玩家在这款游戏...
盘点实测十款“开心游戏外挂辅助... 亲,开心游戏有的,ai轻松简单,又可以获得无穷的乐趣,开心游戏是你和朋友度过闲暇时光的不二选择,赶紧...
盘点实测十款“新乐游外挂辅助神... 无需打开直接搜索微信:新乐游有挂吗本司针对手游进行,选择我们的四大理由:1、软件助手是一款功能更加强...
盘点实测十款“767娱乐外挂辅... 亲,767娱乐有的,ai轻松简单,又可以获得无穷的乐趣,767娱乐是你和朋友度过闲暇时光的不二选择,...
攻略建议“云扑克透明挂辅助器工... 亲,云扑克这款游戏可以开挂的,确实是有挂的,很多玩家在这款游戏中打牌都会发现很多用户的牌特别好,总是...
盘点实测十款“天天斗地主外挂辅... 您好,天天斗地主这款游戏可以开挂的,确实是有挂的,通过微信【8198015 】很多玩家在这款游戏中打...
盘点实测十款“德扑汇外挂辅助神... 本篇文章给大家谈谈怎样看出德扑汇开挂开挂没,以及德扑汇怎么看出来是开挂对应的知识点,希望对各位有所帮...
攻略建议“WePoker透明挂... 攻略建议“WePoker透明挂辅助器工具”(确实有猫腻)-知乎,WePoker是一款可以让一直输的玩...
盘点实测十款“佛手在线外挂辅助... 您好,佛手在线这款游戏可以开挂的,确实是有挂的,通过微信【8198015 】很多玩家在这款游戏中打牌...
盘点实测十款“贵阳麻友圈外挂辅... 亲,贵阳麻友圈有的,ai轻松简单,又可以获得无穷的乐趣,贵阳麻友圈是你和朋友度过闲暇时光的不二选择,...
盘点实测十款“全民如意棋牌外挂... 无需打开直接搜索微信:全民如意棋牌有挂吗本司针对手游进行,选择我们的四大理由:1、软件助手是一款功能...
攻略建议“EphWpKscri... 亲,EphWpKscribe这款游戏可以开挂的,确实是有挂的,很多玩家在这款游戏中打牌都会发现很多用...
盘点实测十款“旺旺冲击麻将外挂... 亲,旺旺冲击麻将有的,ai轻松简单,又可以获得无穷的乐趣,旺旺冲击麻将是你和朋友度过闲暇时光的不二选...
攻略建议“hhpoker脚本透... 亲,hhpoker脚本这款游戏可以开挂的,确实是有挂的,很多玩家在这款游戏中打牌都会发现很多用户的牌...
盘点实测十款“易来广西麻将外挂... 无需打开直接搜索微信:易来广西麻将有挂吗本司针对手游进行,选择我们的四大理由:1、软件助手是一款功能...
攻略建议“云扑克透明挂辅助器工... 您好,云扑克这款游戏可以开挂的,确实是有挂的,通过微信【1184260】很多玩家在这款游戏中打牌都会...
盘点实测十款“天天爱北海麻将外... 本篇文章给大家谈谈怎样看出天天爱北海麻将开挂开挂没,以及天天爱北海麻将怎么看出来是开挂对应的知识点,...
攻略建议“新版WPK德州透明挂... 您好,新版WPK德州这款游戏可以开挂的,确实是有挂的,需要了解加微【1184260】很多玩家在这款游...
盘点实测十款“闲游扣点点外挂辅... 本篇文章给大家谈谈怎样看出闲游扣点点开挂开挂没,以及闲游扣点点怎么看出来是开挂对应的知识点,希望对各...
盘点实测十款“丫丫湖南麻将外挂... 您好,丫丫湖南麻将这款游戏可以开挂的,确实是有挂的,通过微信【8198015 】很多玩家在这款游戏中...
攻略建议“(德州撲克-菠蘿)透... 您好.(德州撲克-菠蘿)这款游戏可以开挂的,确实是有挂的,需要了解加微【1184260】很多玩家在这...
盘点实测十款“福建十三水外挂辅... 您好,福建十三水这款游戏可以开挂的,确实是有挂的,通过微信【8198015 】很多玩家在这款游戏中打...
攻略建议“【WEPOKER】透... 攻略建议“【WEPOKER】透明挂辅助器工具”(确实有猫腻)-知乎是一款可以让一直输的玩家,快速成为...
攻略建议“WPK微扑克透明挂辅... 自定义WPK得扑系统规律,只需要输入自己想要的开挂功能,一键便可以生成出微扑克专用辅助器,不管你是想...
盘点实测十款“哥哥杭州麻将外挂... 亲,哥哥杭州麻将有的,ai轻松简单,又可以获得无穷的乐趣,哥哥杭州麻将是你和朋友度过闲暇时光的不二选...